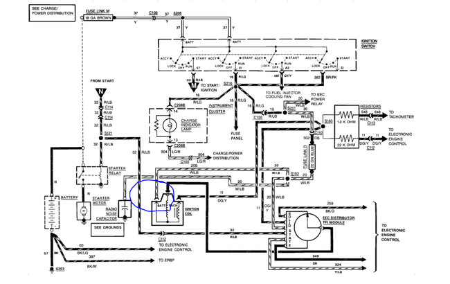
I change 2 fuel pumps and the hole distributor. Now it does not want to start it just misfires like, so I got a coil and still the same.I have lots of gas going in. It sounds like it want to start but it's just misfiring. So I wonder if it could be the ignition switch?I really don't no what else to do.
Sunday, April 18th, 2021 AT 10:25 PM









