Wednesday, August 16th, 2023 AT 10:32 PM
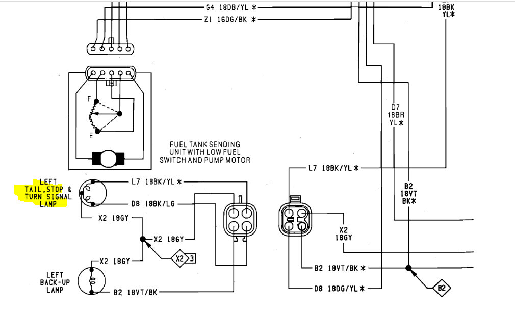
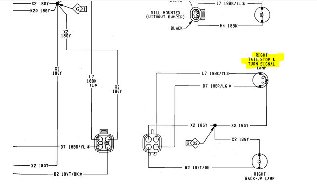
I now have no taillights except reverse. No turn, running or brake. Have headlights and front turn signals. The passenger taillight where the single bulb, prong goes is quite rusted. Another bulb with two prongs worked but now it doesn't. Replaced both bulbs on passenger side. Lights on driver's side working. Fuses were blown, keeps blowing. (The one for lights) If I disconnect the battery and replace fuse it will work for a little while and then blow. I have trailer light hook up. I need to know what I can do to get this fixed. I have all the lights working as they are supposed to.




