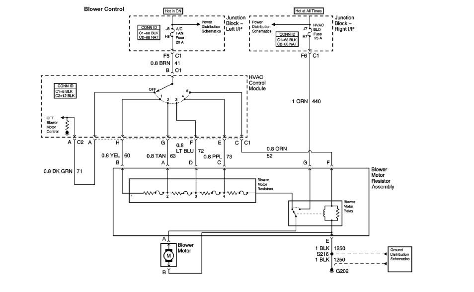
Not sure if this is the problem or not but when I went to check for blown fuses.I took the panel off of the drivers side fuse box and noticed that a red wire had been wrapped around the end of one of the prongs for the 10 fuse amp that is labeled as (cluster, body control module, data link connector fuse (battery) and reinserted into the panel with the wire wrapped around its prong. And I cant find any wiring diagrams that can tell me what this wire is supposed to be connected to.
Wednesday, January 23rd, 2019 AT 1:09 PM








