Thursday, February 17th, 2011 AT 2:46 AM
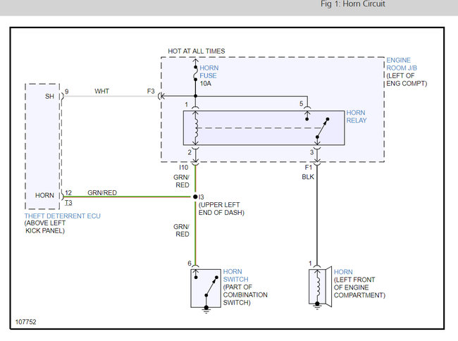
Yes I am having trouble. My horn does not work in my 1999 Toyota Corolla and I looked and I have the norn but do not have any wire connecting with the horn. So will I need I new wire and if so what would it need to be connected to besides the horn?

