Friday, January 31st, 2014 AT 1:36 PM
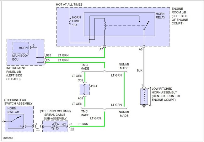
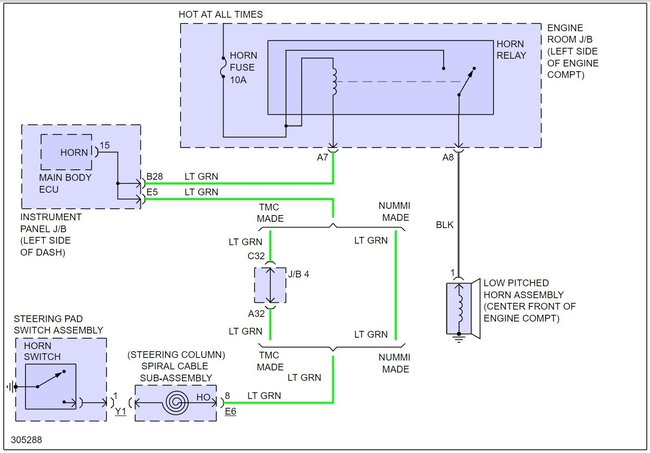
I need some hints & tricks and PICTURES on how to remove the steering wheel cover (horn switch). The horn works, I have ran a wire from the horn directly to the +12 terminal of the battery, and it sounded like a horn, there are no fuses blown, (#34 in the engine compartment as listed in the owner's manual is a GOOD 10 amp fuse), and now the problem standing in the way is that I don't know how to remove the steering wheel cover so I can troubleshoot that end of the circuit. I have bent screwdrivers before, mainly for brake adjusters on older cars, so that won't be a problem. Thank you.

