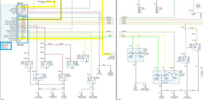
Here is all the information on the security system, without that connector plugged in the system is seeing all the doors open and setting the alarm off. On diagram 6 it shows how to deactivate the system, with Fuse 11 not supplying power though, you will just have to try locking and unlocking the vehicle or using the remote key fob.
The alarm won't disable until it sees all the doors closed. Are you sure there are no other blown fuses anywhere else in the vehicle? The alarm system is definitely preventing it from starting. But Fuse 11 feeds both the White and Black connectors of the smart entrance control unit.
If the test results mean there was still a short after unplugging the first 2 control units and the Black connector, then short from Fuse 11 is either through the White connector, in the wiring harness from the fuse panel, or the rear window defogger relay circuit. And moving the harness around when trying to disconnect those connectors can actually move the short away from the contact location. Did you also pull out the rear defrost relay as well?
Was this helpful?
Yes
No
Friday, July 21st, 2023 AT 3:42 PM









