I'm having a huge issue with my C280 Luxury 2006.
Here is a 2min video of the issue
https://youtu.be/rrgfY6W0Z9U
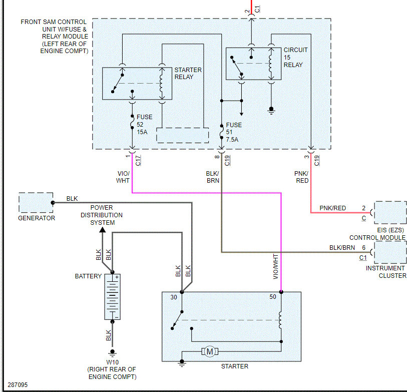
It won't crank or start at all. As soon as I put the key into the 3rd ignition position. The car wont crank BUT the COOLER FAN is sounding LOUD like a Jet Turbine.
I did the following changes:
1. Checked and Boosted the Battery
2. Fully charged the battery for 45mins at advanced auto parts
3. Checked all fuses and replaced any that had issues
4. Replaced Fuse 52 for a new 20amp one
5. Checked ignition relays and put new Siemens relays.
6. I don't know what else to do
I took it to the Dealership for a mercedes recall on the sunroof that was detaching and not working. They took 4 hours to work on my car. They said they needed some glue. I took it back from the dealership for the 14 mile drive.
Since then the car won't turn on at all.
Please all your help is appreciated.
Monday, October 12th, 2020 AT 9:01 AM



