Monday, January 31st, 2022 AT 6:44 PM
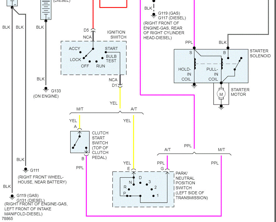
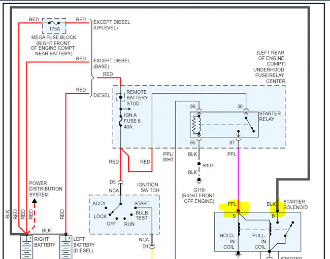
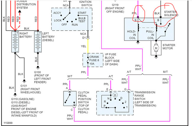
I replaced the motor on my 1999 model GMC with a 1996' motor. I was using the original harness. I was having problems all over the place, so I decided to put the 1996' harness in it! The wire plug on the passenger side under the hood that comes into the inside of truck was cut its 8 or so wires under the hood and on the inside, it drops down to a 4/6 wire count. Would that wire cluster have any effect on the truck not starting? All it will do when I turn the key is the brake light and one other light in my dash panel will light up will not turn over. The fuel pump is kicking on, but truck will not turn over at all. Can you give me some helpful info on my situation anything at this point will help me?







