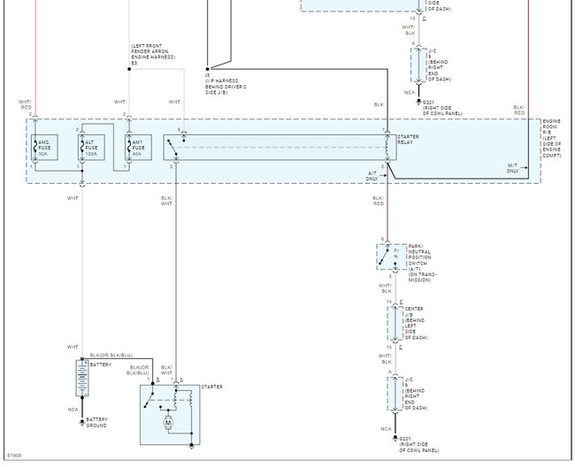
1996 Toyota 4Runner V6 Four Wheel Drive Automatic 165000 miles
My starter will not stop turning, unless I unhook the positive battery cable. The ignition switch works, I feel, because if the key is in the start or on position the car will start, but if at the off switch- the car will not run just turn over.
Thursday, December 6th, 2007 AT 7:40 PM




