Friday, September 1st, 2023 AT 5:49 PM
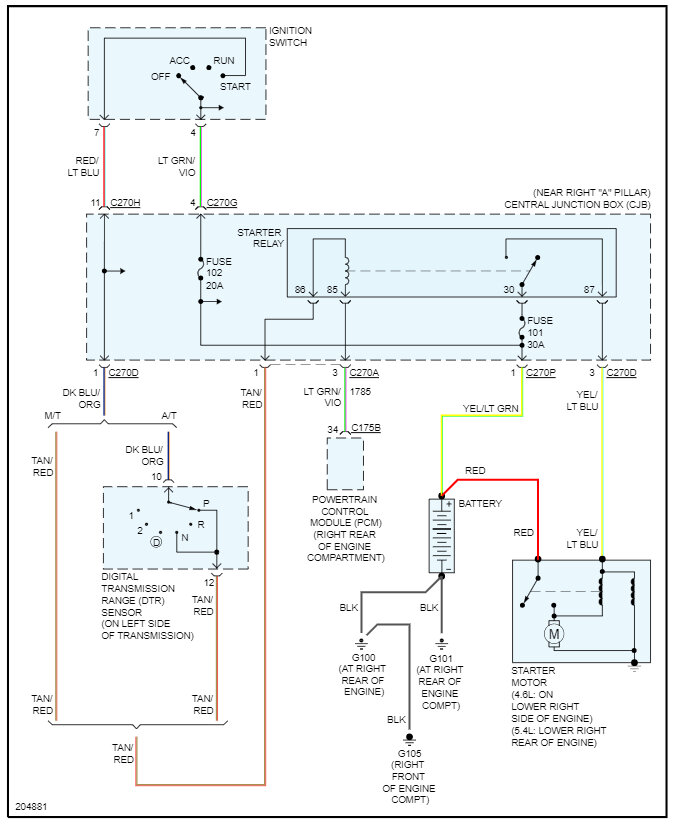
Replaced the battery, starter, alternator, ignition switch, and neutral safety switch. I've checked all fuses and relays. When I check the volts at the starter, I get voltage on the power post, but I am losing power on the S terminal. I'm stumped and don't know what else to do.




