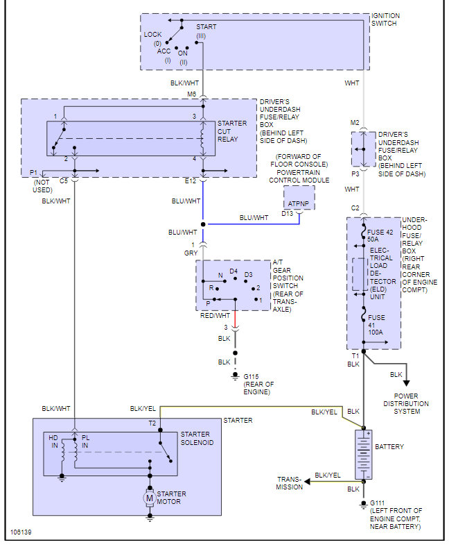
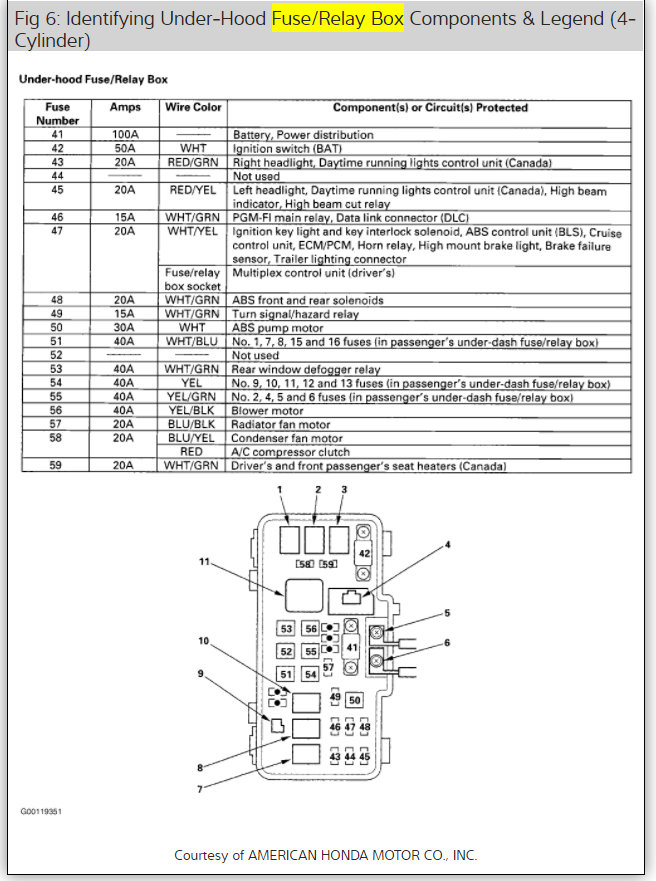
Monday, February 8th, 2010 AT 3:18 PM
I had been having battery problems after leaving my lights on a couple years ago over night. My cars ignition was left in the lock position and it made it go dead. I tried jumping it but that did not work so I replaced the battery with a brand new battery and had no power at all after the new battery was installed. I was also in an accident in december and right after it happened, my radio had stopped working and now this. I was told to check my ground wires but am not sure exactly where they are and if it might be something else.








