Saturday, November 28th, 2020 AT 5:53 AM
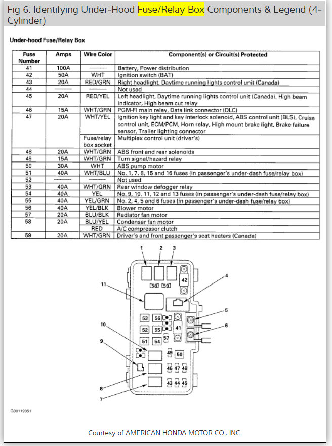
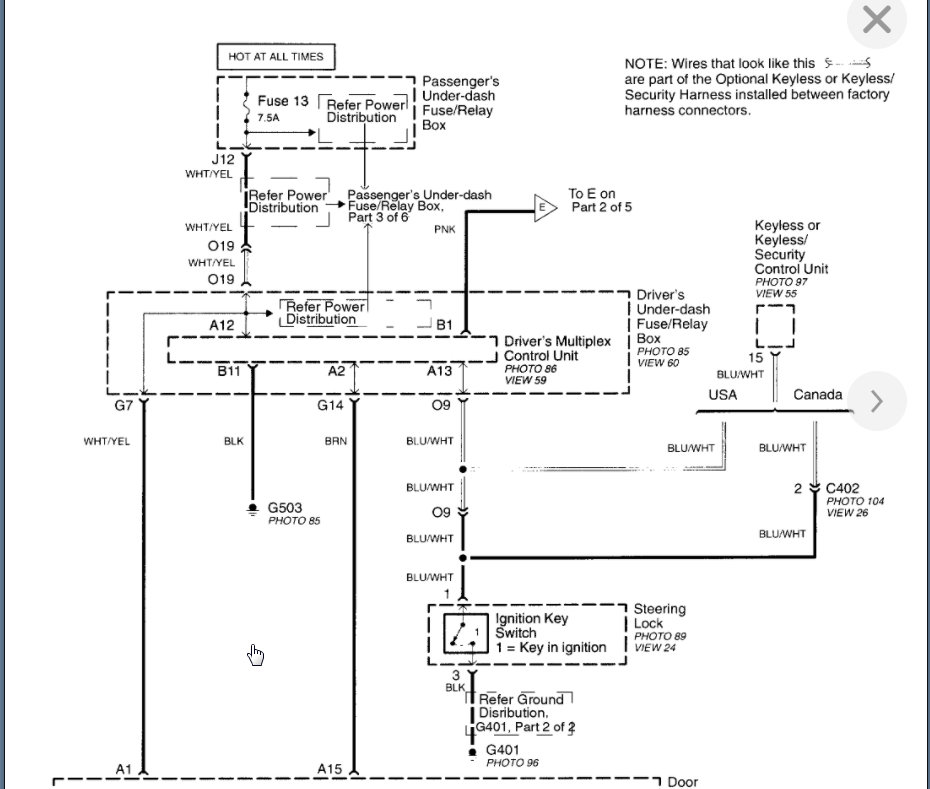
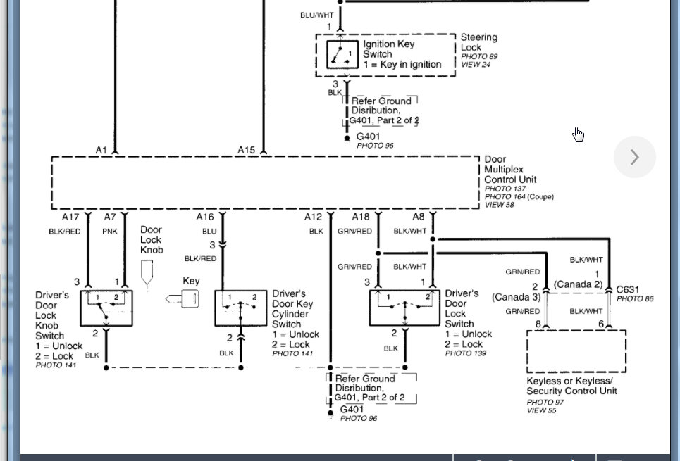
I was trying to troubleshoot wiring after finding out all my brake lights were out. It’s not the stop light switch, but I might’ve accidentally shorted something out. I was using a jumper wire to test and to power rear brakes, in that process, anyhow now it won’t start, (it ran fine prior). I’ve checked all fuses I can find, under hood, and both drivers and pass side fuse panels. Tried checking relays and main power coming to the under hood fuse box. I have dash lights when I turn key, but no, radio, power locks or windows either and nothing happens when I turn key. Where do I look next?















