Saturday, January 18th, 2025 AT 10:40 AM
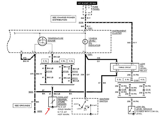
My temperature gauge is inoperable. I tested the sensor, and it is good. Is there a fuse or frangible wire I can check? I've seen a partial wiring diagram on-line that shows an inline device marked 1 and labeled C105, but do not know what it indicates. What else am I missing?



