Monday, February 22nd, 2021 AT 5:12 PM
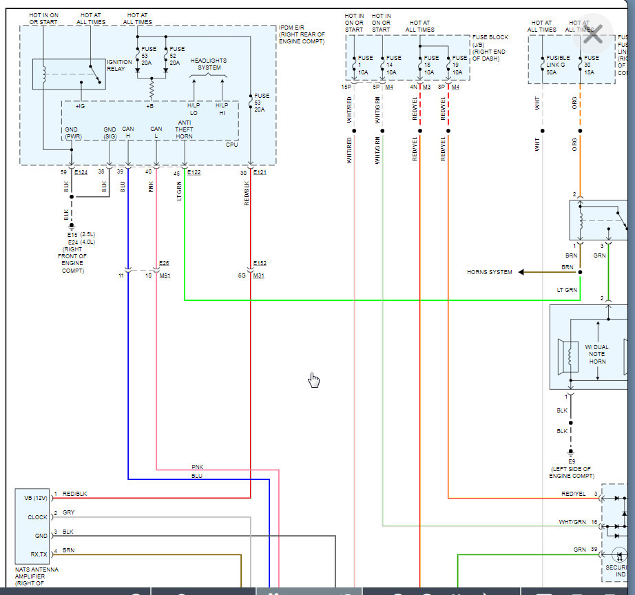
I made a mistake and now my truck wont start. I attempted to change the ignition relay due to symptoms my truck had. I didn't have a relay removing tool, and it was very difficult to get it out. I ended up accidently breaking the old one and pulling it out in pieces. I installed the new one but noticed a faint electrical burning smell. I went to start the truck and it was completely unresponsive. It wont even attempt to try to crank. Now, the locks wont even work. Lights will come on the dash. I cleaned the battery terminals and it didnt help. Please advise what to do!






