Car will not start after replacing alternator

Tiny
ANDRREASS
  • MEMBER
  • 2004 MERCEDES BENZ C230
  • 1.0L
  • 4 CYL
  • TURBO
  • 2WD
  • AUTOMATIC
  • 130,000 MILES
Hello! The other day I was driving home from work and a red battery/alternator light came on. I had to get gas but after I was done and tried to start car it wouldn’t start. I got a jump and when I was driving the A/C went from full blast to nothing. I could barely feel it. After a couple minutes it would come back on then go out. Also when driving home I noticed a horrible smell almost like burning rubber/oil mix. The car died out on me while driving home. Once I got it home I replaced alternator. When I put connected negative ground there was a shock. When I put everything together the car wouldn’t start. I replaced battery and still nothing. Even a jump start didn't work. The car was perfect but now I'm not sure what to expect...
Thursday, August 12th, 2021 AT 6:59 PM

1 Reply

Tiny
JACOBANDNICKOLAS
  • MECHANIC
  • 110,176 POSTS
Hi,

When you try starting it, does the starter engage or does nothing happen? Also, do other electrical components work?

If the starter works, take a look through this link. It covers the most common causes of a crank no start.

https://www.2carpros.com/articles/car-cranks-but-wont-start

If the starter doesn't engage, take a look through this link:

https://www.2carpros.com/articles/starter-not-working-repair

Also, I attached the wiring schematic below for the charging system. I highlighted the 175amp alternator/starter fuse. Check that as well. In addition to checking the fuse, confirm there is power to and from it.

Here is a link that explains how that is done:

https://www.2carpros.com/articles/how-to-check-a-car-fuse

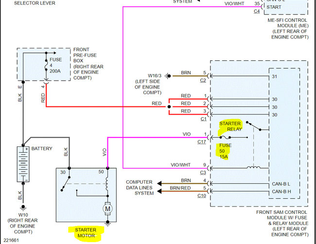
Pics 2 and 3 are the starting system's wiring schematic. I highlighted fuse 50 which needs to be checked as well.

See pics 4 and 5 for fuse locations and which to check.

Let me know if any of that helps. Also, let me know exactly what is happening at this point. For example, is the starter engaging or not.

Take care,

Joe

See pics below.

Was this
answer
helpful?
Yes
No
Friday, August 13th, 2021 AT 7:44 PM

Please login or register to post a reply.