Monday, January 20th, 2014 AT 4:25 PM
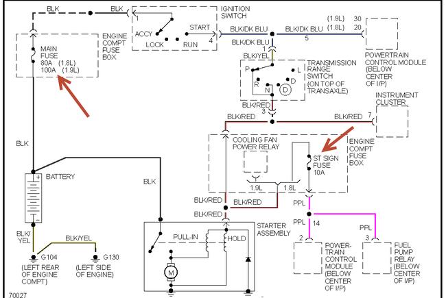
Towed to shop, at garage, put in new brain, still the same, and they don't know what to do, could it be a fuse or a in line fuse, and where would they be located or could it be something else, car ran fine before it stopped, if cant fix, can not afford other car, can you tell me what to check, I need a wiring diagram




