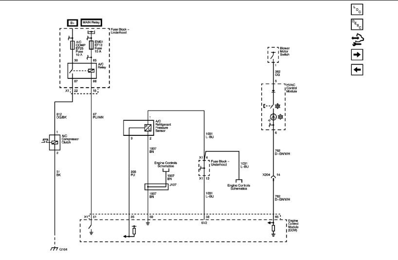
After I replaced the compressor I am having problems charging the system with Freon. The system will only take a small amount of Freon, the compressor kicks in but there is no sign of cold air.
I vacuumed the system and it seems to hold pressure.
Also, I noticed the fan does not run when I am trying to add Freon.
Please help.
Wednesday, June 13th, 2018 AT 1:20 AM


