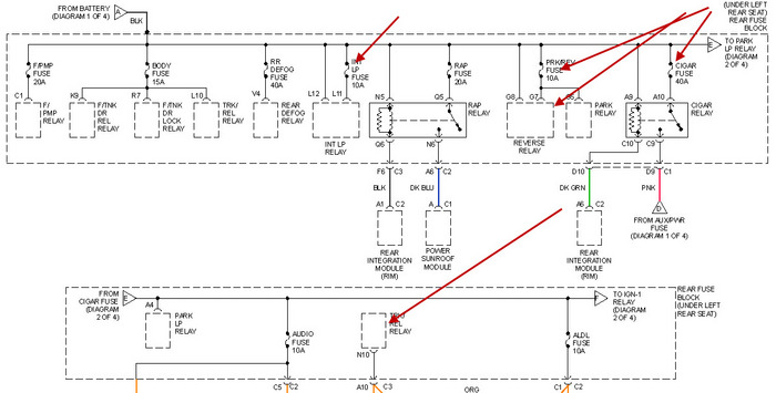
I have checked all fuses for the non-working features on my 2005 Buick Lesabre Custom auto. Fuses and relays check okay. Features not working are: Interior lights, automatic door locks, remote entry fob (has new battery), driver's door truck release, map lights (did work) and back-up lights (did work). Bulbs for non-working lights check okay. I'm getting frustrated and have learned Buick's are known for electric issues. What should I check next? Please help. Thank you.
Monday, March 5th, 2012 AT 7:36 PM



