Monday, October 10th, 2022 AT 11:39 AM
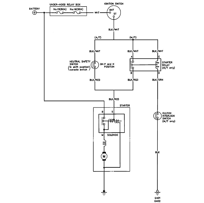
Hi, I have the car listed above that I purchased for $850.00. It needed a new fuel pump but it would crank just have to give it a jump and if you would put starter fluid it would start up then shut off due to the fuel pump. So, I decided to swap the main relay and after I did it, it quit cranking, but the starter relay clicks when I try now. Now I am stuck. Help me please!


