Tuesday, November 29th, 2011 AT 10:03 PM
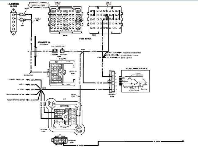
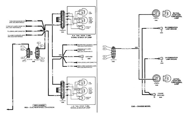
When you turn on the headlights there are no tail lamps. If you turn the blinker on while the headlamps are on the side you turn on bright comes on but doesn't flash. If you turn the headlamps off the rear blinker will work but is dim. The hazards work all the time.



