Won't crank starter fuses?

2012 ACURA MDX
18,000 MILES • 3.7L • V6 • 4WD • AUTOMATIC
Avatar
SILENTHILLDALE
  • MEMBER
  • 17 POSTS
Where are the starter fuses located?
Dec 24, 2025 at 3:07 AM
Repair Safety Notice: This information is for general instructional purposes only. Vehicle repair can be dangerous. Verify all information, follow manufacturer service procedures, use proper tools and safety equipment, and consult a qualified repair shop when needed.
Advertisement
Avatar
STRAILER
  • AUTOMOTIVE REPAIR CONTRIBUTOR
  • 54,178 POSTS
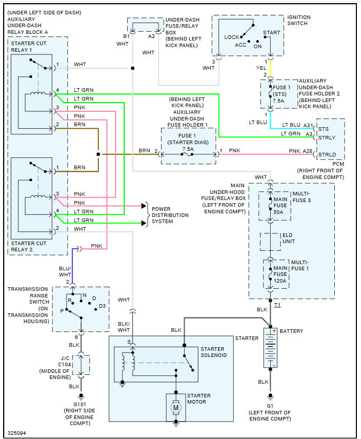
Here is the wiring diagrams for the starter system which shows 2 fuses that run the system. Also, I included this video that can help you troubleshoot the starter not working problem.

https://www.youtube.com/watch?v=6YRW8fyNudY


Check out the images (below). Please let us know what happens.

Dec 26, 2025 at 9:33 AM
Advertisement
Avatar
SILENTHILLDALE
  • MEMBER
  • 17 POSTS
I installed the remote start and it was working. After I hid all the wires it won't crank and it's stuck in park
Dec 26, 2025 at 9:37 AM (Merged)
Avatar
STRAILER
  • AUTOMOTIVE REPAIR CONTRIBUTOR
  • 54,178 POSTS
Yep, you blew a fuse, and I would recheck the wiring to the remote start unit.
Dec 26, 2025 at 9:38 AM