Wednesday, March 15th, 2023 AT 3:03 PM
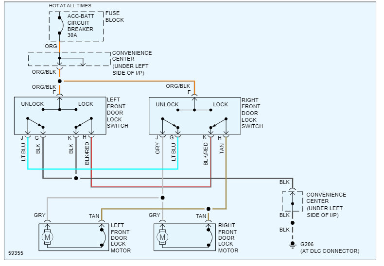
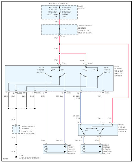
I have the truck listed above that has no power locks/windows. I recently was told GM wire some trucks with a harness even if it wasn't installed with that option. I removed kick panel and door panel and there are wires in wire loom (looks factory/aged) but they don't go to anything. Colors are as follows. White or possible light brown can't really tell because of age of wire green, blue, dark brown and black. Can someone tell me what these wires possible are and which ones are what. I plan to do power windows/locks? Any help will be greatly apricated.




