Saturday, January 13th, 2018 AT 8:12 AM
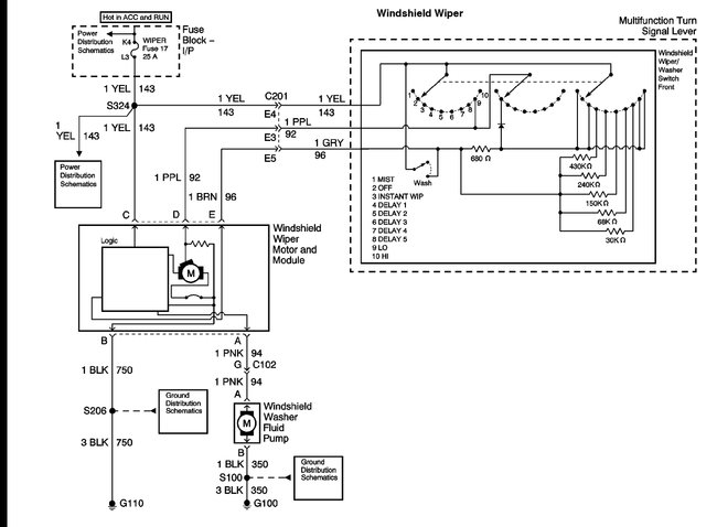
Wipers were frozen to windshield but briefly turned on. As soon as I freed them they bounced up to middle of windshield and stopped. Now do not work and are stuck in the up position. Cannot find the relay or fuse.

