Tuesday, March 2nd, 2021 AT 5:38 PM
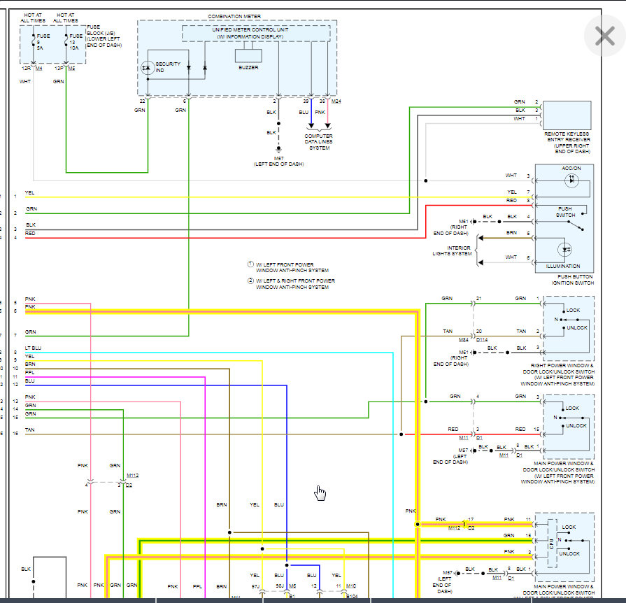
Windows and power locks are not working, neither are the lights in the doors, only thing working in the doors are the power mirrors, sun roof and everything else works, door locks work with the key fob and the outside door handle button, I have checked every fuse, inside on drivers side and every fuse under the hood, at first this was intermittent, but now all the time, I'm thinking the BCM, can I run power to the master window power switch to get my windows working, with a wire to the battery, or will this short out my BCM? Where is the BCM?






