Tuesday, July 16th, 2019 AT 2:56 PM
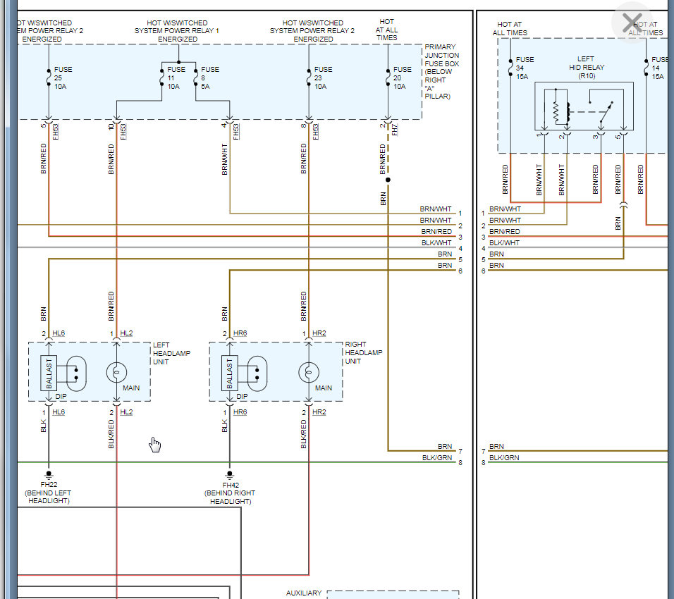
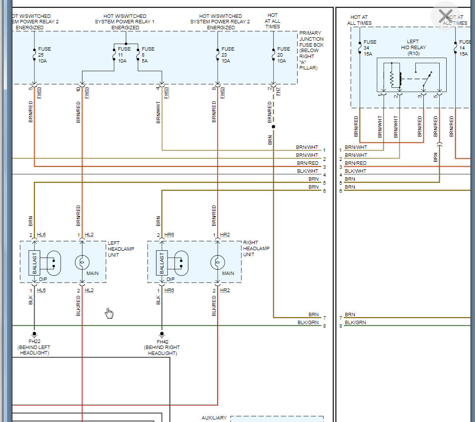
Good evening, image 1 and 2 below shows the front and back of a Xenon headlamp respectively if that's the correct name. This is the headlamp that I get with the car, however I want to replace them with the headlamps shown in image 3 below. Can you tell me if image 3 headlamp can work in the vehicle without any adjustments? Thank you.






