Thursday, January 25th, 2024 AT 3:38 PM
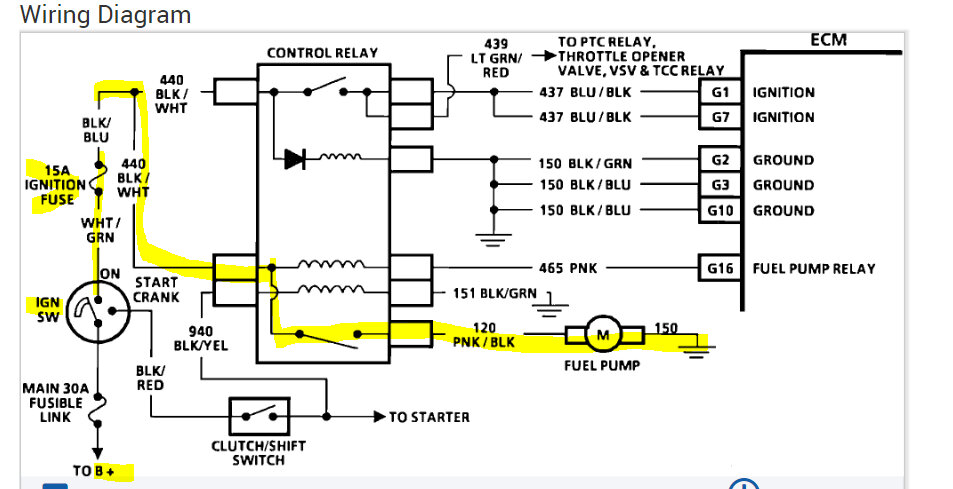
I got my vehicle listed above a while ago, but it shut off like it didn’t have gas on the way back to my home and so we towed it to my buddy’s house. I got it running without any problems by grounding fuel pump ground to the battery and it got fuel fine. So, we re-ground it, it and got down the road accidentally hooked fuel pump power wire to fuel pump ground. So, towed it to my house battery started dying even after wiring it properly so got new battery today and now it will turn over just no start will run of starting fluid also.



