Sunday, October 13th, 2019 AT 4:16 PM
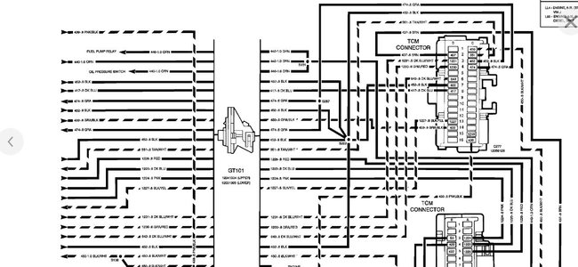
Looking for a transmission wiring harness diagram. I was pulling the transmission and ripped a wire from a not so great wire repair job. So I need to find the wiring diagram for the transmission so I can make the proper repair. Any help would be greatly appreciated!



