Monday, January 18th, 2010 AT 4:19 PM
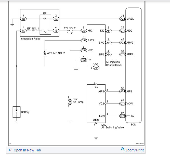
I found out through hooking up my truck to a computer the code that is wrong with it but I dont know what on earth it means n what I would need o get it fixed. I dont have the money to get it looked at and get it fixed. So can you please tell me what this means? P0419 Secondary Air Injection System Relay "B" Circuit Malfunction














