Sunday, September 2nd, 2007 AT 2:39 PM
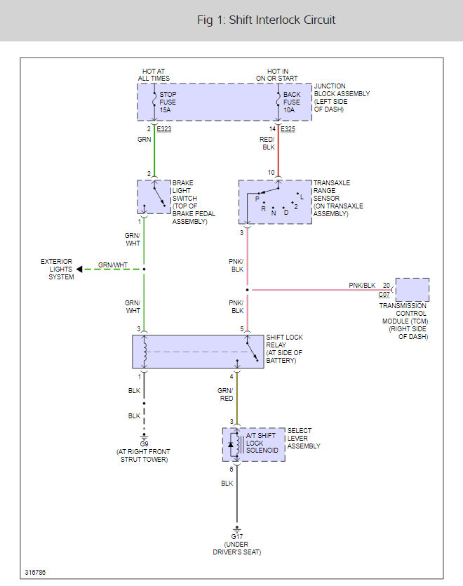
The ignition key will not turn from the lock position on my Swift GTI, automatic transmission. Someone said it could be something in the gearbox that needs adjusting? Okay, I got the key to turn by wiggling the steering wheel and pulling slightly. What could cause that? Is there something that needs adjusting?



