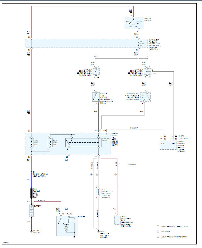
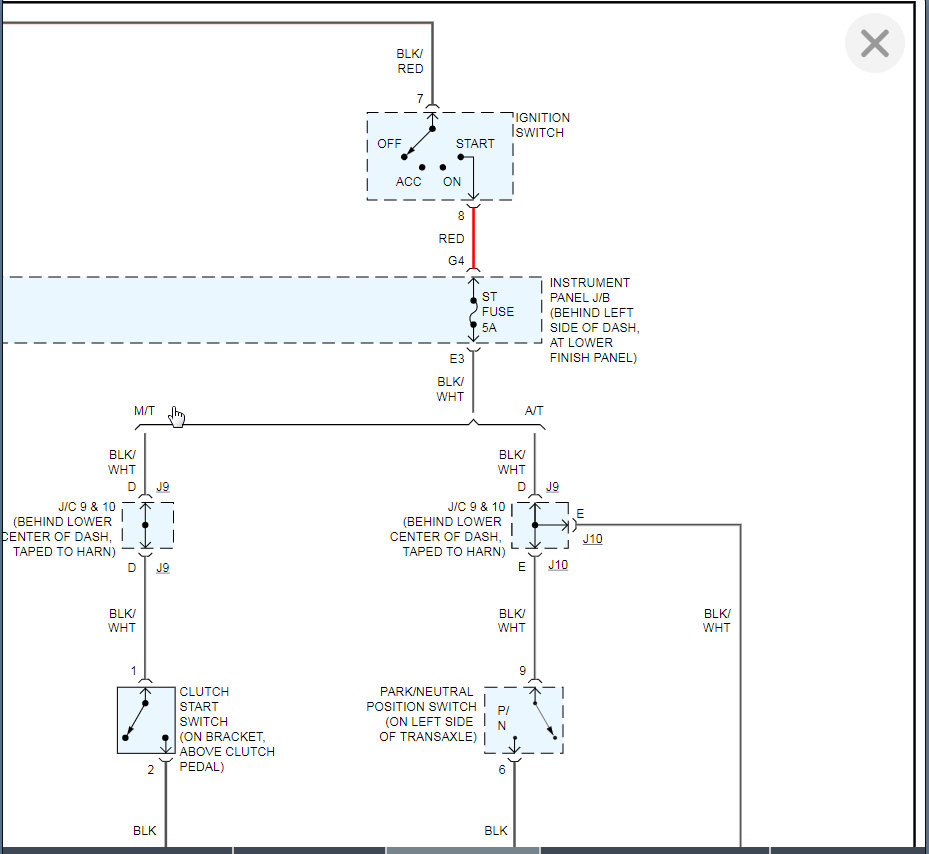
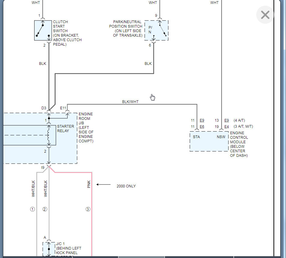
Saturday, May 23rd, 2020 AT 10:58 AM
Checked Ignition switch, starter relay, starter and solenoid all okay. Battery is okay, so is alternator. All check out completely. Neutral safety switch was replaced in September 2018. I am the original owner. I have never run into this kind of fault before. Where should I look or do next?








