Starter problem, turn the key and nothing happens?

Tiny
SPARKY1000
  • MEMBER
  • 2007 HYUNDAI ENTOURAGE
  • 3.8L
  • 6 CYL
  • 2WD
  • AUTOMATIC
  • 158,000 MILES
No clicks/nothing. Battery verified as fully charged and good. I sent a positive lead into pin 87 on the relay and have nothing also. I have no idea where location of the starter is and the wiring diagram I can't find anywhere. Anything else I should be checking?
Thursday, February 18th, 2021 AT 10:57 AM

7 Replies

Tiny
JACOBANDNICKOLAS
  • MECHANIC
  • 110,176 POSTS
Hi,

Have you checked fuses and the starter relay?

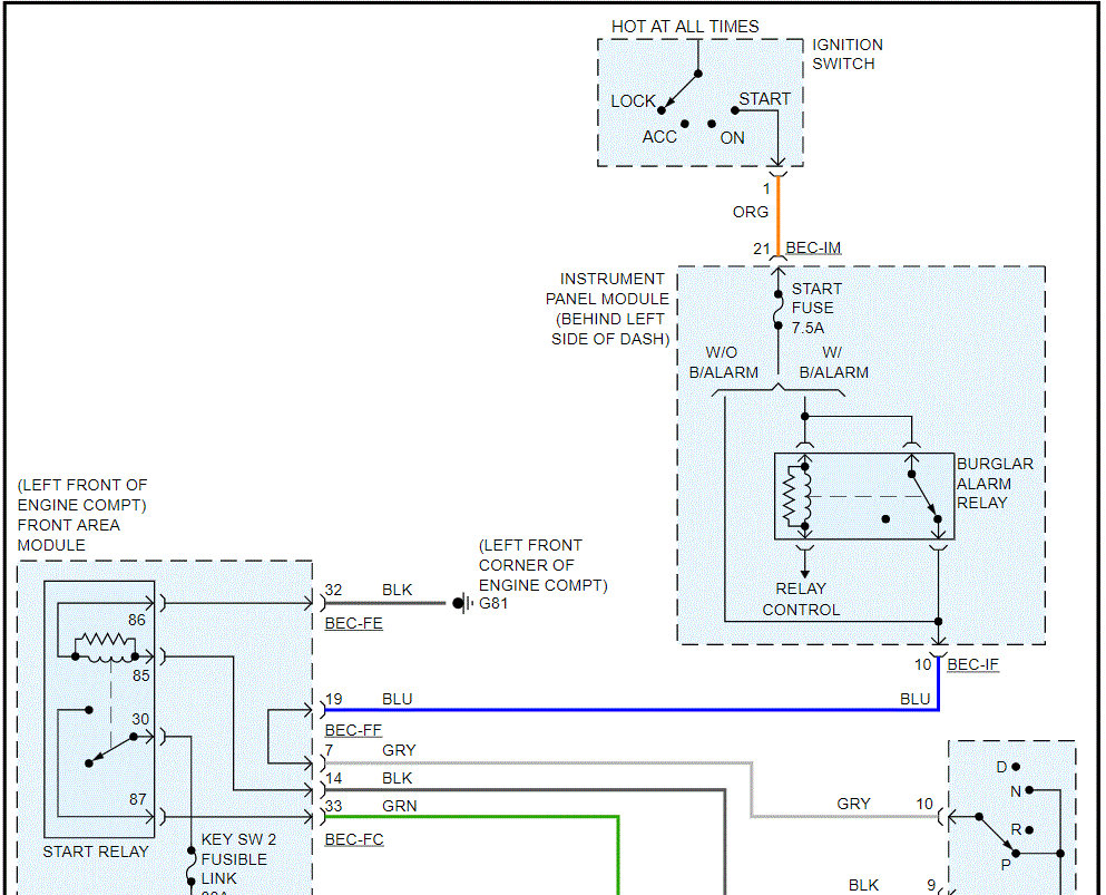
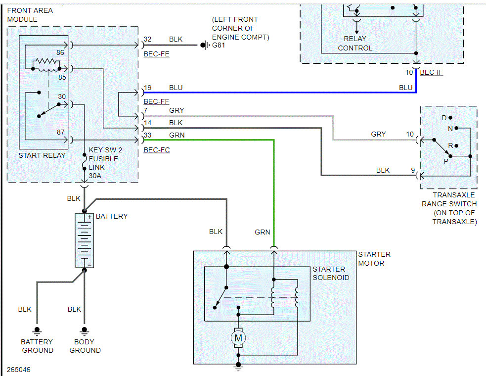
First, pic 1 shows the location of the starter.

Pics 2 and 3 show the starting system wiring schematic. I had to cut the pic in half so you could read it. I did overlap them so you can follow them.

What I would do is check to see if there is power to the smaller wire on the starter when the key is in the start position. You will need a helper for that. If there is, the starter is bad. Here is a link that shows how it's done:

https://www.2carpros.com/articles/starter-not-working-repair

If you find the starter is bad, here are directions for replacement. The attached pic correlates with the directions. When you look at pic 4, I highlighted the wire that should get power with the key in the start position. Remember, the larger wire has 12v at all times.

_______________________________________

2007 Hyundai Truck Entourage V6-3.8L
Removal and Replacement
Vehicle Starting and Charging Starting System Starter Motor Service and Repair Removal and Replacement
REMOVAL AND REPLACEMENT
STARTER

REMOVAL
1. Disconnect the battery negative cable.

pic 4

2. Disconnect the starter cable (A) from the B terminal (6) on the solenoid (C), then disconnect the connector (D) from the S terminal (E).
3. Remove the 2 bolts holding the starter, then remove the starter.
4. installation is the reverse of removal.
5. Connect the battery negative cable to the battery.

_______________________________

I hope this helps. Let me know if you have other questions.

Take care and God Bless,

Joe
Was this
answer
helpful?
Yes
No
Thursday, February 18th, 2021 AT 6:58 PM
Tiny
SPARKY1000
  • MEMBER
  • 6 POSTS
You nailed it. Starter is toast. Able to get splash shield off it, But looking at it, it looks like I would have to remove an engine mount or drop the exhaust to get it out. Took 20 minutes to wiggle splash shield out. But will figure it out. Any idea if it can wiggle out the top somehow?
Was this
answer
helpful?
Yes
No
Friday, February 19th, 2021 AT 9:10 AM
Tiny
JACOBANDNICKOLAS
  • MECHANIC
  • 110,176 POSTS
Hi,

The only manual directions I have were the ones above. They are extremely vague, I agree.

If you could take a pic of it, I may be able to help. I rarely work on these, so It's not something I can picture. I hope you understand.

Let me know.

Joe
Was this
answer
helpful?
Yes
No
Friday, February 19th, 2021 AT 5:13 PM
Tiny
SPARKY1000
  • MEMBER
  • 6 POSTS
Have a friend with a lift, so we are going at it Saturday. Will let you know how it works out. Thank you
Was this
answer
helpful?
Yes
No
Friday, February 19th, 2021 AT 9:27 PM
Tiny
JACOBANDNICKOLAS
  • MECHANIC
  • 110,176 POSTS
Hi,

That sounds like a plan. If you can, let me know how things turn out for you.

Take care,
Joe
Was this
answer
helpful?
Yes
No
Saturday, February 20th, 2021 AT 6:47 PM
Tiny
SPARKY1000
  • MEMBER
  • 6 POSTS
Watched several videos of the same vehicle with having to remove the exhaust or the front mount for the engine. Was thinking the worst. It took me 15 minutes to wiggle it out without removing anything. I could see the difficulty of it without having it on a lift. But it is doable. Up and running again for now. Next tip will be a big one. Got anything on removing the timing cover? The dreaded faulty chain tensioner has also struck. Thanks for the help.
Was this
answer
helpful?
Yes
No
Saturday, February 20th, 2021 AT 9:25 PM
Tiny
JACOBANDNICKOLAS
  • MECHANIC
  • 110,176 POSTS
Hi,

I'm glad it's running for you. As far as the timing chain cover, yes I have it. However, I need you to start a new thread. We are trying to keep the posts specific to one topic so it is more helpful to others. I hope you understand.

Simply go to the new post page and ask. We will be happy to help.

https://www.2carpros.com/questions/new

By the way, good job on the starter. I'm glad to hear you were able to remove it without taking half the car apart. LOL

Take care and please feel free to come back anytime in the future. You're always welcome.

Joe
Was this
answer
helpful?
Yes
No
+1
Saturday, February 20th, 2021 AT 10:00 PM

Please login or register to post a reply.