Friday, July 29th, 2022 AT 9:44 AM
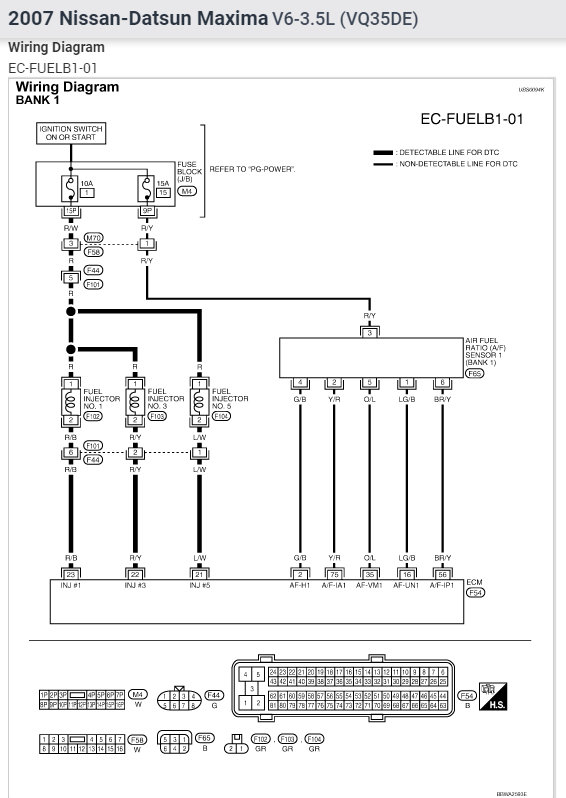
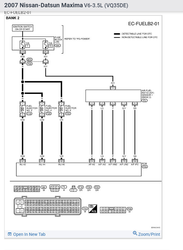
My car is showing codes P0300 random misfire P0171 and P0174 (fuel trim Bank 1 and Bank 2 mixture too lean) I know what the P0300 code is (either a spark plug, or one of the engine coils, but I don't know or understand what the P0171 and P0174 are.

















