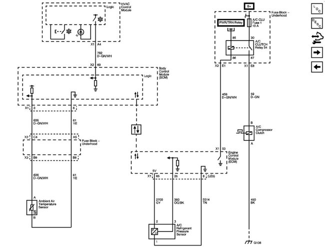
Friday, November 12th, 2021 AT 11:03 AM
The air conditioner in my car is not working. There is no voltage to the blower motor. The control panel lights up on the speed changer but there are no lights on the buttons that control the ac and fresh air. I bought a new resistor and a new controller module but there is no change.






