Saturday, July 20th, 2019 AT 10:01 AM
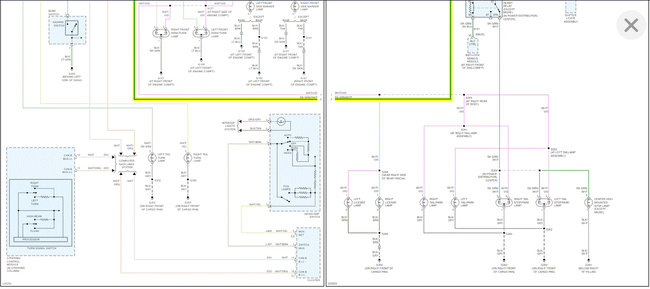
Fuses good, replaced brake pedal switch, have 12v to switch, placed jumper to plug on harness brake lights came, connected everything together, no brake lights. Lost in space. Help!


