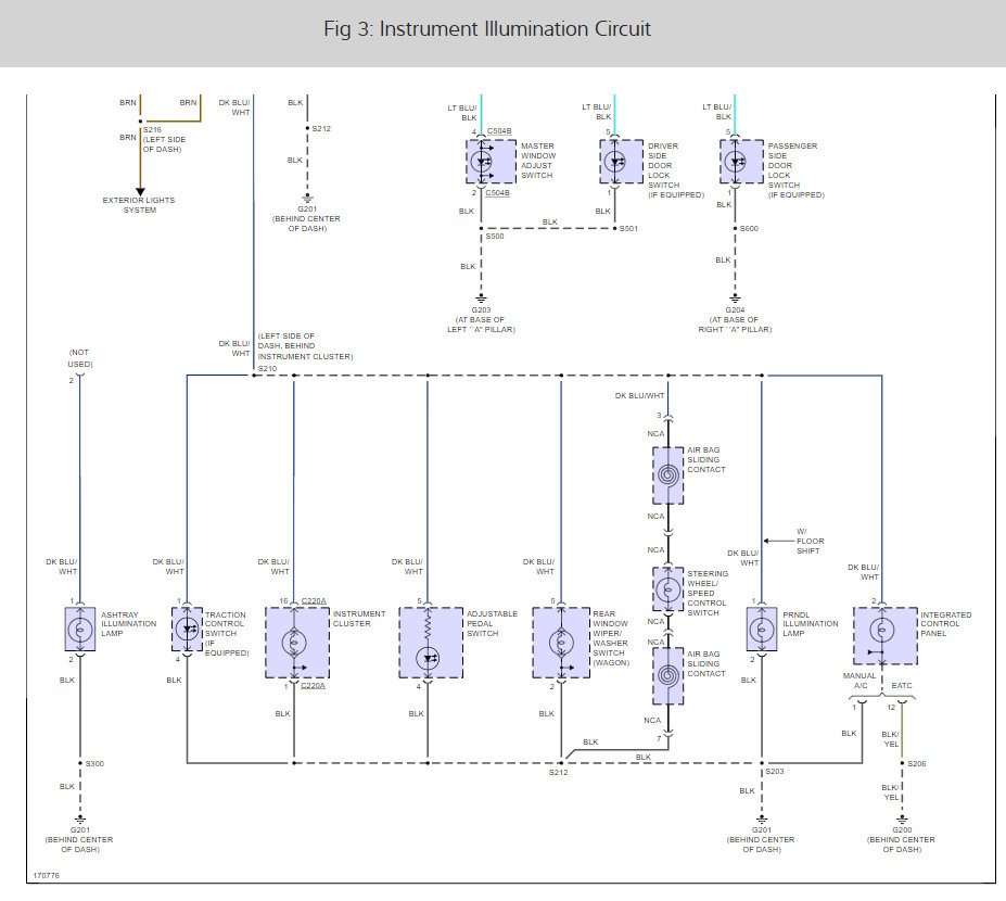
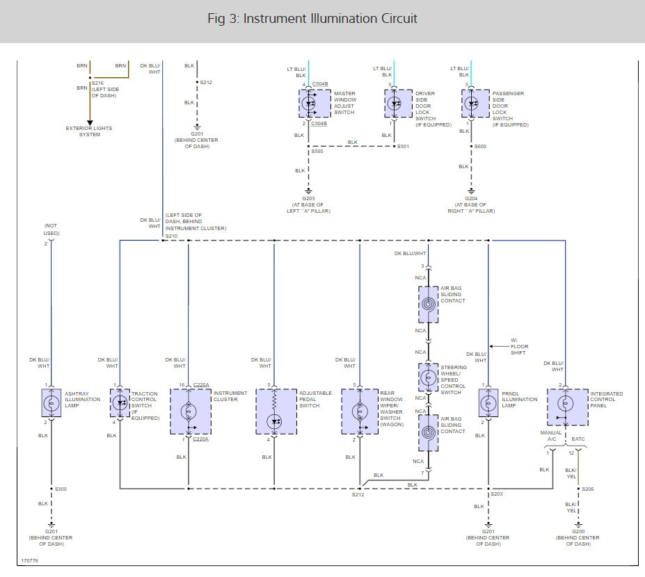
Friday, January 15th, 2010 AT 12:16 PM
When I turn on head lights, the inside dash board lights do not turn on, is this a wiring problem or hopefully a fuse replacement?





