Wednesday, October 16th, 2024 AT 7:05 PM
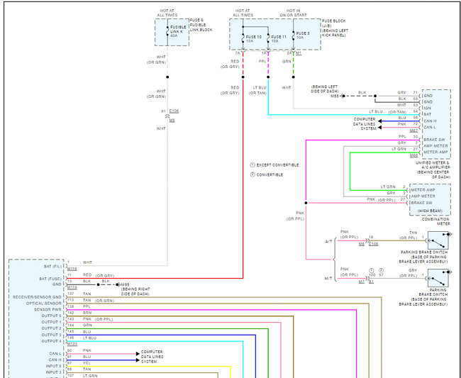
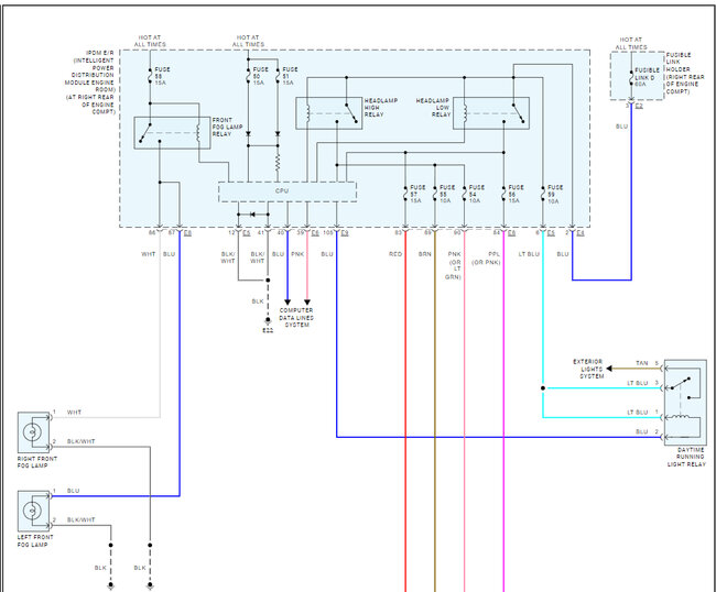
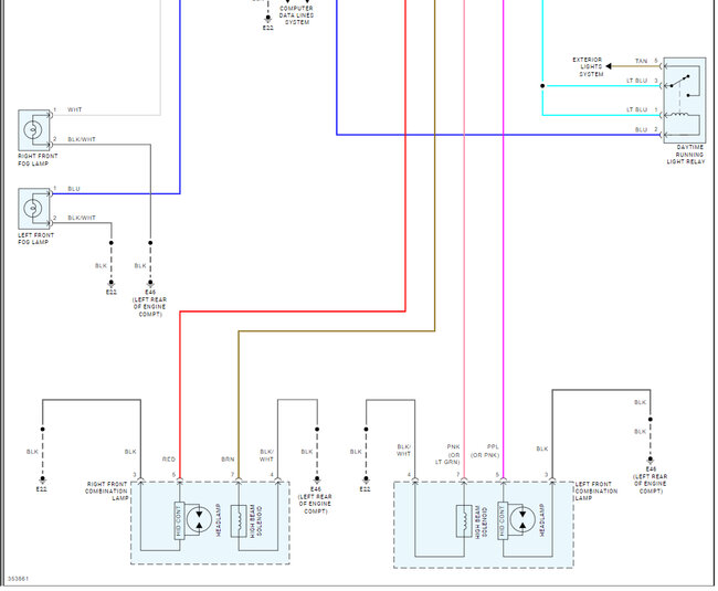
I just bought this car and the people who had it told me the ballast probably is going out because the headlight would flash and then go out. So, I ordered a new ballast and changed the ballast but still the headlight still doesn't work. So, I checked the bulb just in case, but it looked good and still didn't work. I got new bulbs too to make sure in case I accidentally messed up the bulb and it still doesn't work so now I'm just thinking maybe it's the wire that goes to the ballast to the bulb.






