HOME
ASK A QUESTION
REPAIR GUIDES
BECOME A MEMBER
LOG IN
Login with Facebook
OR
Remember me
NOT A MEMBER?
FORGOT PASSWORD?
CONTACT US
PRIVACY POLICY
TERMS AND CONDITIONS
☰
Home
Hyundai
Sonata
Body
Gas Door
Where is the fuse for the fuel door
TGAR847
MEMBER
2004 HYUNDAI SONATA
6 CYL
2WD
AUTOMATIC
65,000 MILES
It quit opening and the manual was not helpful. The wife has to open the trunk when she gets fuel.
Thursday, July 1st, 2010 AT 3:28 PM
7 Replies
BLUELIGHTNIN6
MECHANIC
16,542 POSTS
Hello,
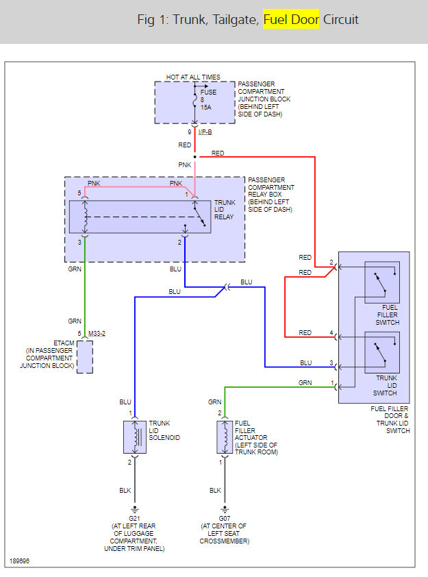
Check fuse # 8 (15 amp) in the passenger compartment junction block. This fuse protects the fuel filler door and the trunk lid switch circuits.
If the fuse is okay check for power through the switch. Here is a guide and the fuel door wiring diagram to show you how.
https://www.2carpros.com/articles/how-to-use-a-test-light-circuit-tester
Check out the diagrams (below).
Please let us know what you find. We are interested to see what it is.
Cheers
Image (Click to make bigger)
Was this
answer
helpful?
Yes
No
+2
Thursday, July 1st, 2010 AT 6:34 PM
ENESHAD
MEMBER
1 POST
I had this problem with my car. It was the switch that was bad.
Was this
answer
helpful?
Yes
No
+1
Wednesday, May 2nd, 2018 AT 12:01 PM
ADALLEN52
MEMBER
5 POSTS
2002 HYUNDAI SONATA
198,280 MILES
How do I replace the fuel filler door?
Was this
answer
helpful?
Yes
No
Tuesday, July 14th, 2020 AT 10:56 AM (Merged)
KASEKENNY
MECHANIC
18,907 POSTS
I attached the process on how to replace the actual door. You actually remove the insert and the door and hinge comes with it.
Let us know if you have more questions. Thanks
Image (Click to make bigger)
Was this
answer
helpful?
Yes
No
+1
Tuesday, July 14th, 2020 AT 10:56 AM (Merged)
ADALLEN52
MEMBER
5 POSTS
I am talking about the door you open to get to the fuel cap?
Was this
answer
helpful?
Yes
No
Tuesday, July 14th, 2020 AT 10:56 AM (Merged)
ADALLEN52
MEMBER
5 POSTS
Thank you.
Was this
answer
helpful?
Yes
No
Tuesday, July 14th, 2020 AT 10:56 AM (Merged)
KASEKENNY
MECHANIC
18,907 POSTS
You are welcome. Please come back to 2CarPros next time. Thanks
Was this
answer
helpful?
Yes
No
Tuesday, July 14th, 2020 AT 10:56 AM (Merged)
Please
login
or
register
to post a reply.
Related Gas Door Content
Specific Location Of Fuse For Fuel Door Solenoid Or...
Specific Location Of Fuse For Fuel Door Solenoid Or Switch (location On Panel Of Either Dash Or Engine Compartment Or Both As Applicable)
Asked by
Anonymous
·
1 ANSWER
2005
HYUNDAI SONATA
How To Install 4 Wire Trailer Hitch Wiring Harness To...
How To Install 4 Wire Trailer Hitch Wiring Harness To Correct Wires On Car
Asked by
Anonymous
·
1 ANSWER
2004
HYUNDAI SONATA
Ambient Temperature Sensor Location?
I Need To Change Out The Ambient Temperature Sensor But Cant Find It?
Asked by
dab37127
·
3 ANSWERS
2 IMAGES
2013
HYUNDAI SONATA
How Do I Install A Front Bumper?
My Husband Had A Fender Bender That Ripped It Clean Off. I Have Instructions On How To Remove It, But At The End It Just Says To Reverse...
Asked by
jjgammon
·
1 ANSWER
4 IMAGES
2002
HYUNDAI SONATA
1998 Hyundai Sonata Passenger Back Window, Air...
First. The Car Has Troubles Starting. To Start The Car, I Press The Remote Unlock Button, And Then I Have To Slide The Gear Stick From...
Asked by
teacher123456789
·
1 ANSWER
1998
HYUNDAI SONATA
VIEW MORE
Ask a Car Question. It's Free!