Monday, March 25th, 2024 AT 10:26 PM
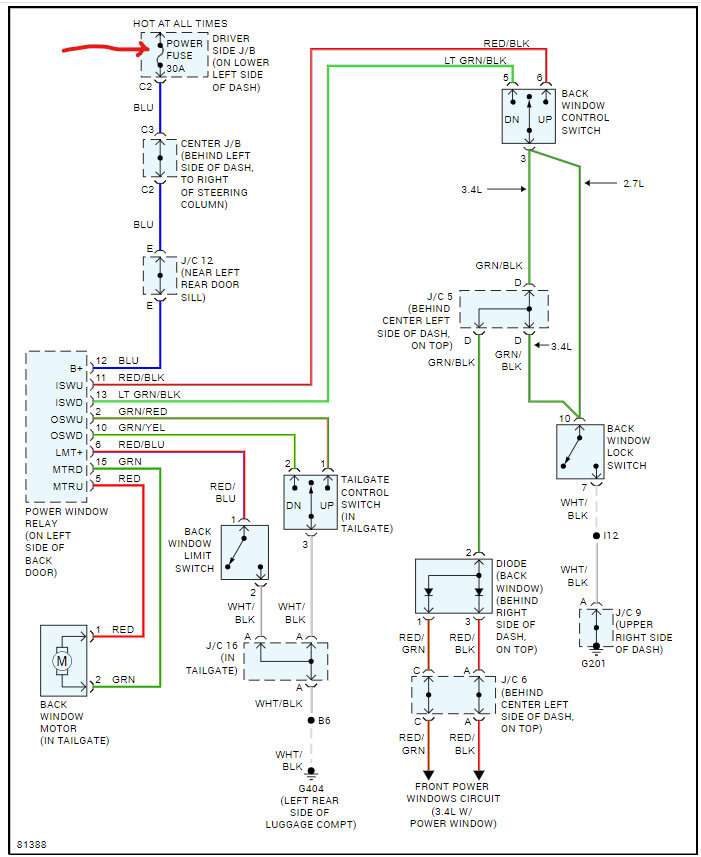
After going through the hatch, replacing the harness, getting a new blue module for the hatch and all that, the rear hatch window still doesn’t roll down. I end up testing the connector that plugs into the switch for power just to find I’m not getting any power to the switch. Everything else on the hatch works great, wiper and defrost both work. All fuses look good. So, I’m guessing a disconnect between the fuse and the switch somewhere.


