Friday, May 10th, 2019 AT 6:46 PM
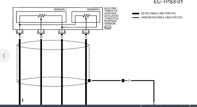
Engine runs fine one minute, then sounds like running on three cylinders. Plugs appear to be firing. Was going to check injectors next, but problem is intermittent, so not sure if this will tell me the truth. Error code read p2135, throttle position sensor a/b voltage correlation. Could this cause my problem? Do I have to replace the TBI unit, since it is self-contained? Thank you.























