Sunday, January 15th, 2017 AT 1:08 PM
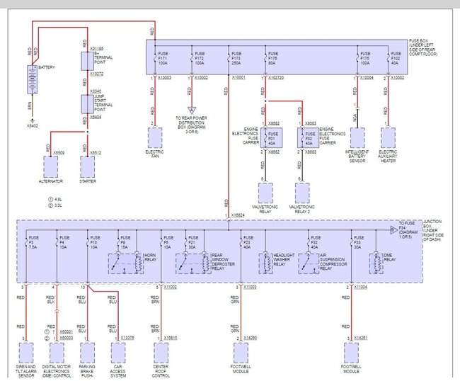
The back door was not closed all the way and we had a bad rain storm where we live in California and water leaked in on the right rear back door. I pumped and vacuumed out, two to three gallons of water in the floorboard and ran a heater ventilator or fan and got everything dried out. But, now my turn signals, power windows, power mirrors, front heated seats, radio, GPS, dash lights and windshield wipers do not work. I checked all the fuses in the fuse box in the glove box and also the hi amp. Fuses near the battery all were good. I am supposed to have a second fuse box in the rear right fender well, but I cannot find it. Could you please tell me where the second fuse box is located or what could possibly be the problem? Thanks a lot. W.C.S.


