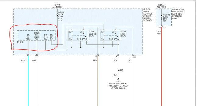
When unlocking the driver's door, all the other door locks should unlock. Now sometimes the other door locks will unlock but not always.
Once in the car, pushing the driver's door lock down should lock the other three doors. Sometimes it does, sometimes it doesn't, sometimes it does so after a while.
Pulling up on the driver's door lock from inside should unlock the other doors, however it does, or doesn't, or maybe after a while. Same for when the driver's door is pushed down again while driving.
I haven't looked into this yet. Not sure where to start. Maybe the drivers door lock?
Saturday, June 18th, 2022 AT 2:59 PM




