Saturday, February 22nd, 2025 AT 4:57 PM
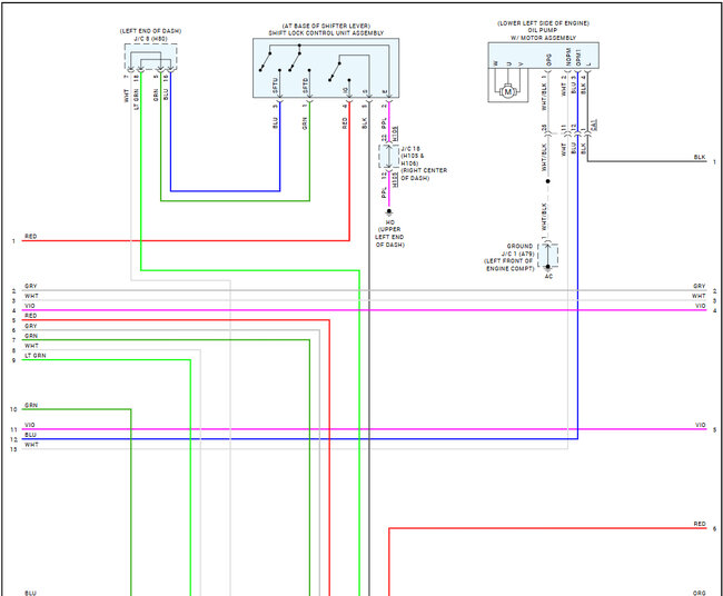
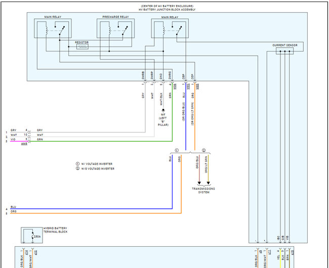
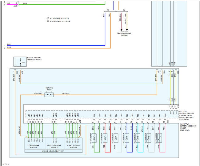
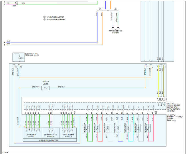
Hi, I have a drive motor A temperature sensor circuit high will not clear from scanner. Could you please help the location of the sensor because I can't find it on the gear box external. Thanks in advance.



















