Wednesday, December 4th, 2019 AT 12:34 AM
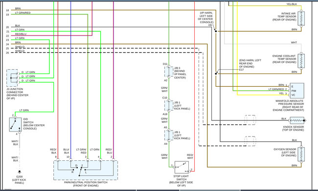
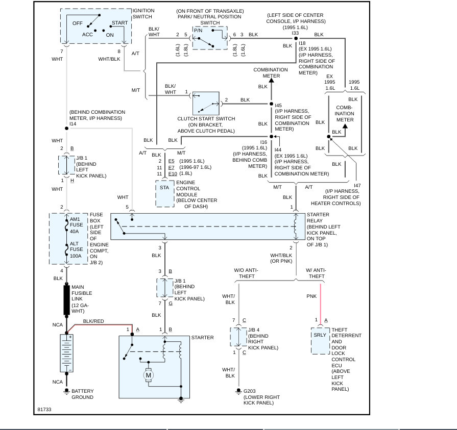
Trying to find the Crankshaft Position Sensor due to no spark and the 2 wire connector going to the distributor. Which one has the power?























