Monday, July 10th, 2017 AT 9:09 AM
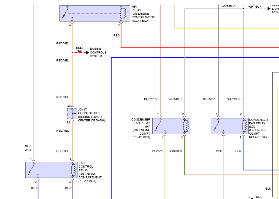
So I noticed my temperature gauge went up to high after car was idling one day for fifteen minutes. I noticed as soon as I drove off but within a minute of driving the needle started to come by down. Seemed weird because in my past experience if that were the case it would definitely not come down that quick. It either be a belt was torn or relay, or thermostat. So I get home and start trying to diagnose. First: unplugged fans, and tested each straight power from car battery: both worked. Second: unplugged fan relay in fuse box to listen for clicking while ignition key to ”on” position and it worked and also checked 50 amp fuse and it seemed fine. Plugged fan connectors back in and let car sit a while to did more research. Came back turned car on and both fans come on and stay on but car was cold. When I tried turning on AC they went off. Then never came back on. So stumped. My next thing I was going to check is a cooling temp sensor and fan switch sensor that goes on/off by thermostat. I just do not know where they are exactly. On my Honda civic they are pretty easy to get to and obvious. So need some direction on diagnosing. Thanks





