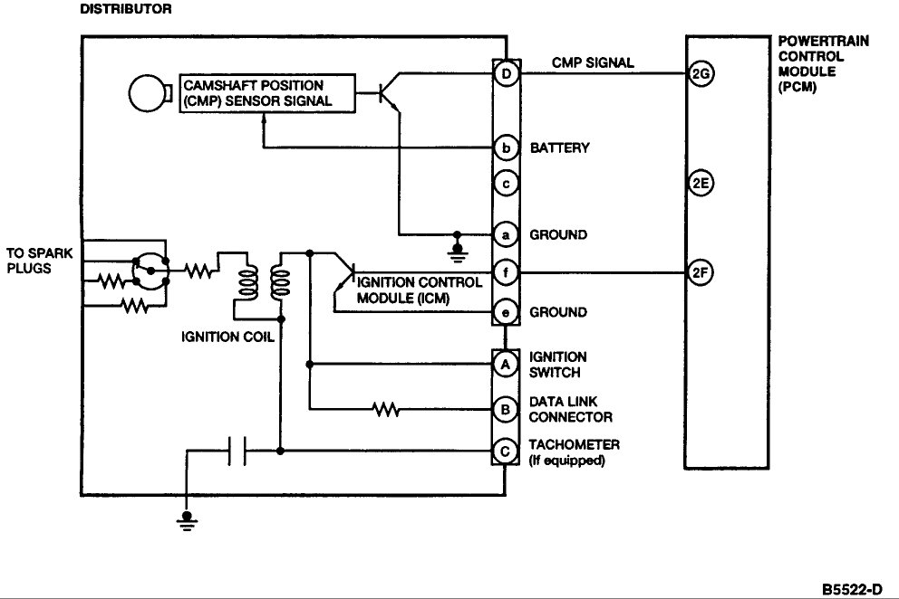
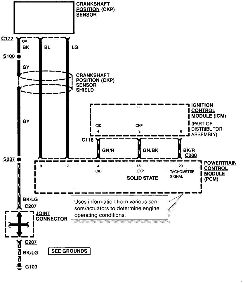
I have got a no start/no spark problem. I do not know whether it is crank sensor or coil. The coil seems to be located within the distributor? There is no coil pack anywhere and there is no center pole on the distributor cap. There is a 7 pin plug at the side of the distributor and there is just the four spark plug leads coming out of the cap? Have a coil tester and have a multi-meter. Just need to know how to test this as it is internal in the distributor and I cannot use the normal spark/coil tester. Hope that all makes sense. The model is a DW. Cheers
Monday, May 14th, 2018 AT 1:10 AM












