Friday, September 1st, 2023 AT 1:38 PM
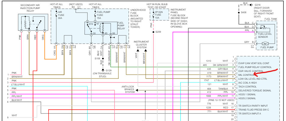
Some partially melted wire harness connectors on top of the engine. No obvious separations. Need to know which wire [ harness segment, color] to start inspection for mil.[ No mil, p0650] small fire under plastic engine cover about 100 miles ago. Runs good, but I'm weak in electrical issues.



