Friday, April 9th, 2021 AT 2:53 PM
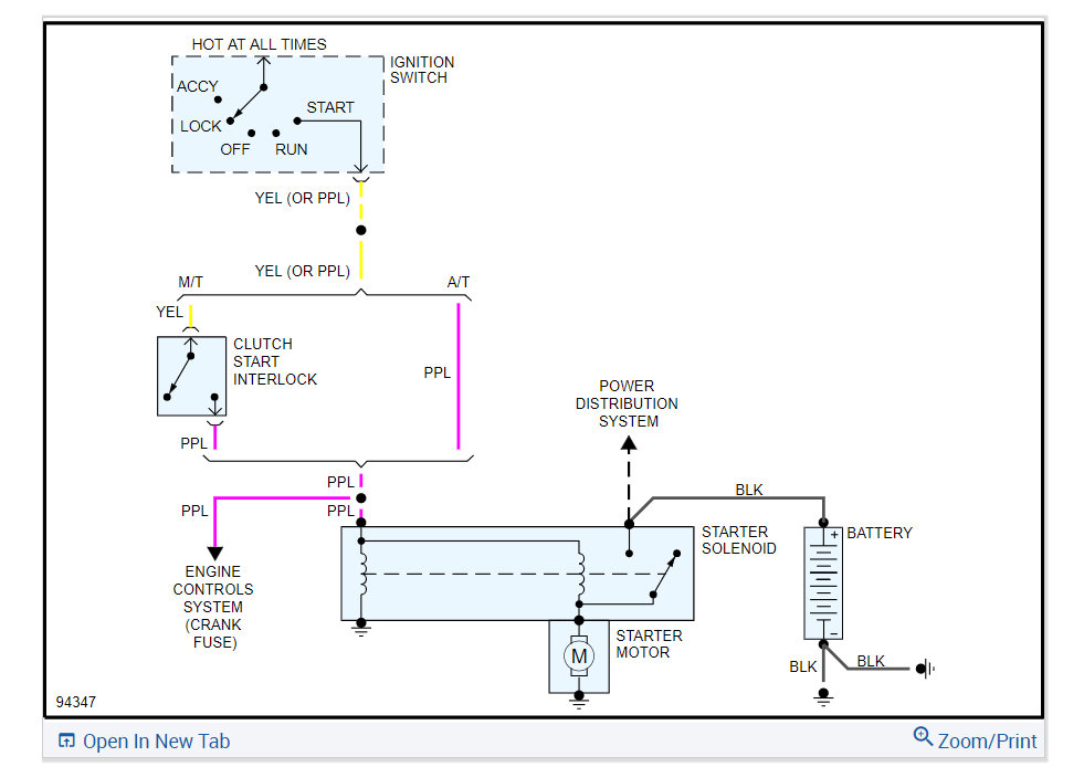
I have the vehicle listed above changed from 2.8 to a 4.3 v6 engine. It has sat for maybe 2 1/2 years and it was running fine when I parked it. I've cranked it and gotten it to run for a few days but it cuts off. It wasn't getting any gas through the line to the carburetor. I finally got that to work and now when I turn the key it doesn't do anything at all. So I take the starter out and test it and I think the solenoid is bad. When tested on one wire it will engage but won't spin and on the other side it will spin but won't engage. The starter will do both functions it just won't do them at the same time. Any suggestions?











