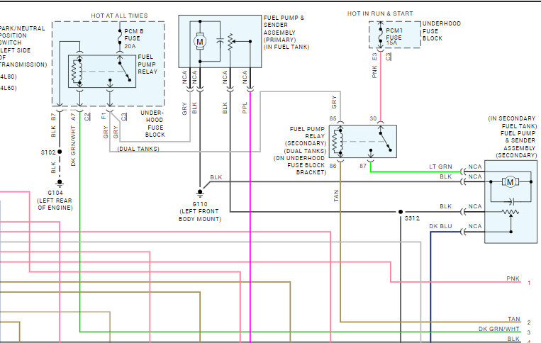
Monday, May 20th, 2024 AT 7:59 PM
I replaced the fuel pump because it went out. It will not start still. Can you send me the wiring diagram? I’m getting power to the relay and to the ground wire.












