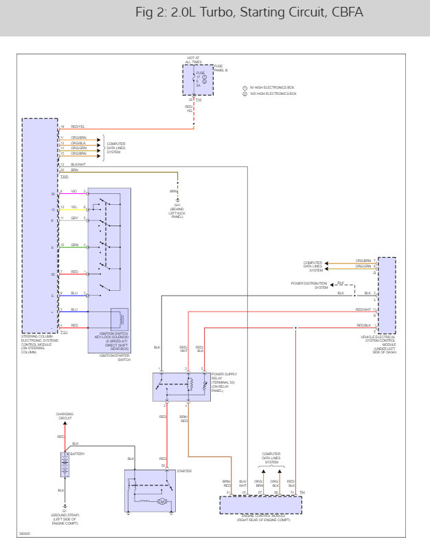
Monday, January 21st, 2019 AT 9:13 AM
Car wont crank over and there are no clicking sounds or lights at all. The cap and all the accessory lights will not true on when key is turned. What could be the issue?


