Tuesday, July 11th, 2023 AT 9:31 AM
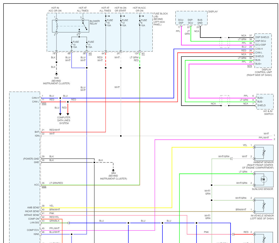
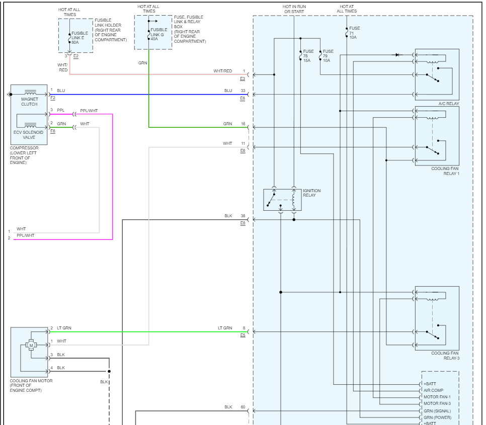
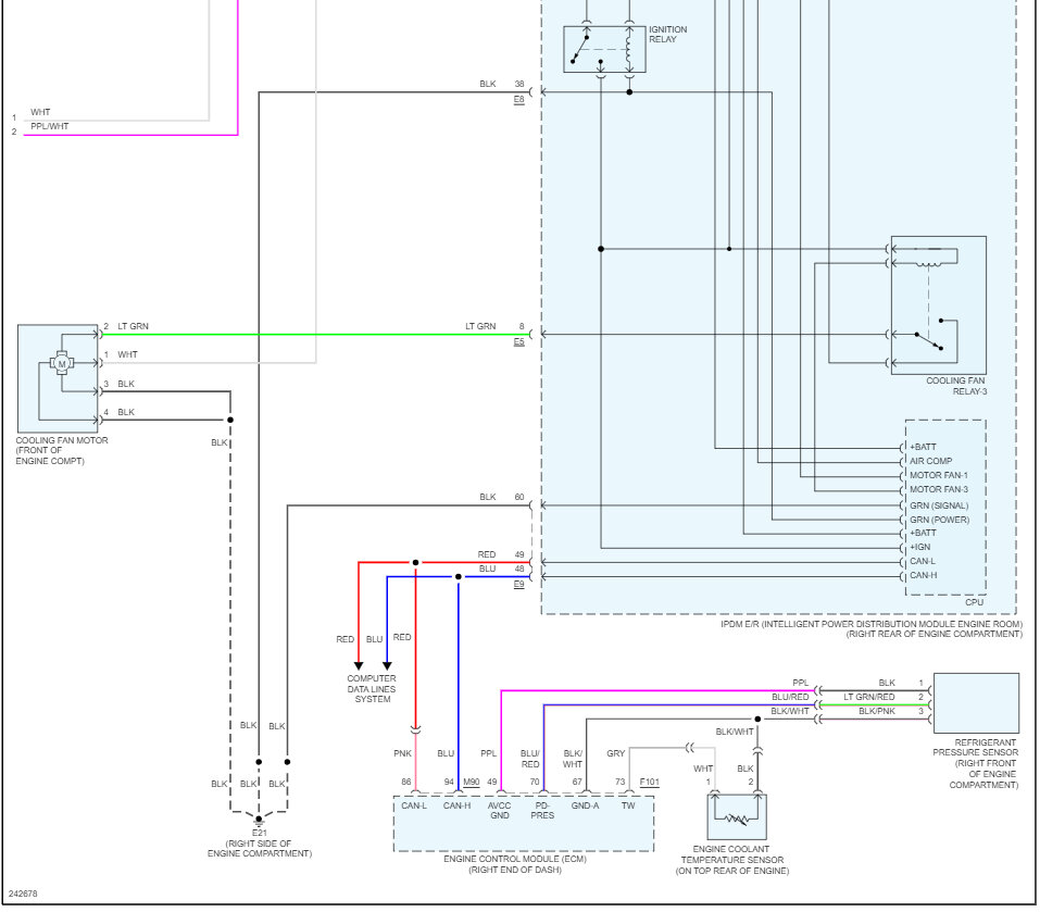
I cannot get the blower motor to work. I replaced the blower motor itself, the blower relay, and the ac amp. I don't know what else to do. An Infinity dealer told me it was the ac amp and it still doesn't work. Please help.






